

| 电机型号 | L(mm) | L2(mm) |
| 130WD-M040XX-XXV | 177.5 | 187.5 |
| 130WD-M060XX-XXV | 187.5 | 197.5 |
| 130WD-M077XX-XXV | 212 | |
| 130WD-M100XX-XXV | 248 | |
| 130WD-M150XX-XXV | 283.5 | |
| 130WD-M040XXB-XXV | 235 | |
| 130WD-M060XXB-XXV | 245 | |
| 130WD-M077XXB-XXV | 259.5 | |
| 130WD-M100XXB-XXV | 295.5 | |
| 130WD-M150XXB-XXV | 351 |
| DC24V | DC48V | |||||||
| 电机型号 | 130WD-口04030-24V | 130WD-口06030-24V | 130WD-口07725-24V | 130WD-口10025-24V | 130WD-口15020-24V | 130WD-口04030-48V | 130WD-口06030-48V | 130WD-口07730-48V |
| 额定功率(KW) | 0.6 | 1.8 | 2 | 2.5 | 3 | 1.2 | 1.8 | 2.4 |
| 额定电流(A) | 31.3 | 93.8 | 104.2 | 130.2 | 156.3 | 29.4 | 44.1 | 58.8 |
| 额定转速(rpm) | 3000 | 3000 | 2500 | 2500 | 2000 | 3000 | 3000 | 3000 |
| 转速高至(rpm) | 3600 | 3600 | 3000 | 3000 | 2400 | 3600 | 3600 | 3600 |
| 额定扭矩(Nm) | 2 | 6 | 7.7 | 10 | 15 | 4 | 7.7 | |
| 峰值扭矩(Nm) | 6 | 18 | 23.1 | 30 | 45 | 12 | 18 | 23.1 |
| 转子惯量(kg.cm2) | 3.1 | 12.6 | 15.3 | 21.4 | 27.7 | 8.5 | 12.6 | 15.3 |
| 机械时间常数(ms) | 15.4 | 29 | 31 | 35 | 40 | 24 | 25 | 27 |
| DC48V | DC72V | ||||||
| 电机型号 | 130WD-口10030-48V | 130WD-口15030-48V | 130WD-口04030-72V | 130WD-口06030-72V | 130WD-口07730-72V | 130WD-口10030-72V | 130WD-口15030-72V |
| 额定功率(KW) | 3 | 4.5 | 1.2 | 1.8 | 2.4 | 3 | 4.5 |
| 额定电流(A) | 73.5 | 110.3 | 19.6 | 29.4 | 39.2 | 49.0 | 73.5 |
| 额定转速(rpm) | 3000 | 3000 | 3000 | 3000 | 3000 | 3000 | 3000 |
| 转速高至(rpm) | 3600 | 3600 | 3600 | 3600 | 3600 | 3600 | 3600 |
| 额定扭矩(Nm) | 10 | 15 | 4 | 6 | 7.7 | 10 | 15 |
| 峰值扭矩(Nm) | 30 | 45 | 12 | 18 | 23.1 | 30 | 45 |
| 转子惯量(kg.cm2) | 21.4 | 27.7 | 8.5 | 12.6 | 15.3 | 21.4 | 27.7 |
| 机械时间常数(ms) | 30 | 35 | 17 | 18 | 19 | 22 | 25 |
注:电机接口、电压、转速可按客户要求定制

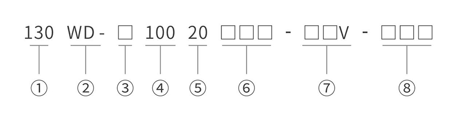
| 代号说明 | ||
| ① | 机座号、电机外径 | 单位:mm |
| ② | 电机类型 | WD表示电机为直流无刷电机 |
| ③ | 反馈元件规格 | M表示有霍尔传感器/N表示无霍尔传感器 |
| ④ | 额定转矩 | 表示电机额定转矩,其值为三位X0.1单位Nm |
| ⑤ | 额定转速 | 表示电机额定转速,其值为两位X100单位rpm |
| ⑥ | 失电制动器代号 | B表示带失电制动器,缺省表示不带失电制动器 |
| ⑦ | 电压等级 | 表示电机额定电压,包括DC24V、DC48V、DC72V、DC96V、DC310V等 |
| ⑧ | 定制特征 | 客户定制代号 |
服务热线
微信扫一扫